有时数据恢复专家会从错误的角度开始检查驱动器,这会导致不必要的时间浪费,甚至可能导致驱动器变得无法恢复。
我们希望向您介绍我们推荐的硬盘驱动器基本检查流程。
今天我们不会深入探讨不同架构的具体特性。本指南适用于所有驱动器。

首先,我们需要询问驱动器所有者并尽可能获取更多关于驱动器的信息。
强烈不推荐在此之前就给驱动器通电,更不用说直接连接到主板并运行 Windows 操作系统。
当 Windows 启动时,它可能会尝试使用其内置的软件工具来恢复文件系统。这可能会产生非常有害的后果,并可能导致驱动器完全无法恢复。
另一种可能的情况是磁头卡在盘片上,当驱动器通电时,它们可能会从磁臂上撕裂下来。这可能会对盘片造成严重损坏并破坏关键数据。

以下是在采取任何行动之前需要向驱动器所有者了解的信息清单:
-
问题是如何以及何时出现的?
-
驱动器发生了什么情况?
-
之前对驱动器做过什么(使用过的软件工具、PCB 更换、HDA 是否被打开过)?
-
它是否曾送往其他数据恢复实验室或由其他专家评估过?
-
客户需要恢复哪些关键数据(所有数据、分区、文件夹、某些文件)?
如果客户说驱动器曾掉落或浸水,则强烈不建议给驱动器通电。在这种情况下,首先应在认证的 100 级洁净室环境中打开 HDA,观察磁头和盘片是否损坏,并在必要时进行清洁。这种受控的环境对于避免污染内部组件至关重要。
询问驱动器当前的行为表现:
-
通电时是否会旋转?
-
是否会发出任何异常声音(刮擦声、敲击/咔嗒声、蜂鸣声等)?
-
是否显示 ID 和容量(正确与否)?
-
是否允许访问用户数据?
接下来的步骤是驱动器的外观检查。
我们可以将其分为两部分:HDA 和 PCB 检查。
HDA:
-
检查 HDA 的几何形状。如果驱动器曾掉落(常见于 2.5″ 驱动器),它可能会弯曲。
-
查看驱动器的边角和边缘。您可能会发现凹痕或油漆剥落,这可能表明驱动器曾掉落或受到撞击。
-
检查外壳螺丝和主标签上的工具痕迹,以查明驱动器之前是否被打开过。盖子的一些螺丝通常被贴纸覆盖,因此如果盖子之前被打开过,您可以看到贴纸损坏或缺失。仔细检查顶部标签,看它是否在顶盖螺丝上方被撕开。这可能意味着在您之前有人处理过这个驱动器。
-
在给驱动器通电之前,请务必小心地左右摇晃驱动器并倾听,听 HDA 内部是否有任何活动部件在弹跳。在这种情况下给驱动器通电是危险的,因为它可能导致盘片划伤。
如果您能听到驱动器内部部件弹跳的声音,最好评估您的技能,并征得驱动器所有者的许可,打开驱动器盖检查硬盘内部部件。
PCB:
取下PCB并仔细检查是否有烧毁的元件、腐蚀、元件缺损、工具痕迹、助焊剂/焊接痕迹、ROM IC(是否存在)、跳线位置、SATA/PATA/SAS 端口状况。
请特别注意 HSA(磁头堆栈组件)连接器触点。它们经常被氧化,导致连接不可靠。建议用软橡皮轻轻清洁它们,直到它们变得光亮。

在此步骤中,您应识别驱动器的型号、架构和其他特殊特性。
然后将驱动器连接到 PC-3000 并执行首次通电检查。
当我们第一次打开驱动器时,建议用一只手轻柔而稳固地握住驱动器靠近耳朵,仔细倾听驱动器启动时产生的声音并感受其振动。准备好您的另一只手,以便在听到任何"不良"噪音(刮擦声、响亮的敲击声、弹跳声等)或感觉到磁头卡在表面时的典型振动时立即关闭驱动器电源。在这些情况下,您应关闭驱动器并在洁净室内检查内部部件。
如果驱动器看起来正常但根本不旋转或无法加速到正常速度,您应进行电子检查:
-
主轴电机绕组(短路、断路、断开连接);
-
电源线路(+12V, +5V)上的保险丝和 TVS(瞬态电压抑制)二极管;
-
磁头前置放大器;
主轴电机绕组配置只有两种:

您可以用万用表轻松检查绕组的电阻。您只需要测量电机电源线上每对触点之间的电阻。 所有绕组的电阻必须相同,大约为 2-4 欧姆。如果其中一个电阻过大(断路)或为零(短路),则意味着绕组有问题。要恢复此类驱动器,我们需要将盘片转移到捐赠 HDA 中。
在大多数情况下,磁头前置放大器可能与 PCB 同时烧毁。因此,在尝试为此类驱动器安装捐赠 PCB 之前检查它总是一个好主意(如果磁头前置放大器短路,可能会损坏捐赠 PCB)。
另外,我们应该记住,旧的希捷 Barracuda 驱动器有一个典型的硬件问题——主轴电机卡死。但如今这个问题相当罕见。
如果驱动器持续旋转且没有任何奇怪的声音,我们可以继续进行软件诊断。
按下面板上的电源按钮后,观察状态寄存器面板在驱动器启动期间的行为。
以下是三种最典型的寄存器 状态:

当我们看到DRD 和 DSC 寄存器亮起时,表示驱动器已就绪,正在等待来自计算机的 ATA 命令。在大多数情况下,这意味着我们可以打开工具程序并继续诊断。
如果 BSY 寄存器持续亮起,表示驱动器正在执行某些内部程序。如果驱动器长时间处于"忙碌"状态,则意味着它存在一些服务区域问题、磁头问题或 PCB 问题。
如果所有寄存器都半暗且 PHY 寄存器未亮起,则表示存在连接问题。检查 SATA/PATA 电缆,检查跳线位置(应始终设置为"主"位置),并尝试更换 PCB。
启动针对该驱动器的特定工具程序,并查看初始化期间的日志消息。它可以提供大量有用信息。
检查HDD ID。是否存在?是否正确?容量是否正确?


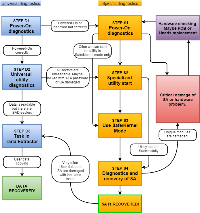
您可以使用示意图来理解软件诊断的工作流程。

步骤 D1 – 驱动器正确通电意味着当我们启动通用工具时,驱动器处于就绪状态,并显示完整的 HDD ID 和正确的容量。
步骤 D2 – 我们可以启动通用工具,检查关于驱动器的通用信息(例如 Max LBA 参数状态、S.M.A.R.T. 参数、写入缓冲区状态和 HDD ID 详细信息)并读取用户区域扇区,例如运行快速测试。执行此测试时请保持警惕。不要让驱动器长时间无人看管。如果驱动器存在磁头或盘面问题,测试可能压力过大,从而导致严重损坏。 如果驱动器可以读取用户数据,在大多数情况下,最好先启动 Data Extractor 读取数据,然后再进行任何长时间的盘面测试。
步骤 D3 – 如果驱动器成功启动并且可以访问用户区域,我们可以进入 Data Extractor 工具并创建新任务。建议始终启用"制作数据副本"选项创建任务,并在任务创建后首先构建磁头映射(必须在后台启动特定工具程序才能执行此操作)。在这种情况下,我们可以轻松确定特定磁头读取问题和盘面问题。
步骤 S1-S4 对于每个特定的驱动器架构是不同的。它们在特定工具程序(针对每种架构)中执行。
当我们处理希捷或三星驱动器时,我们始终需要连接 USB 终端适配器以查看终端输出。同时,检查您是否对驱动器具有终端命令访问权限也是一个好主意。


进一步的操作取决于驱动器类型的行为和状况,请浏览博客、论坛和手册以解决问题,或者联系 ACE 技术支持团队。请附上所有可用的关于驱动器的信息,以及日志和终端输出(如果存在)。
我们将在其他文章中介绍不同 HDD 全面检查的示例,因为这针对每个制造商和架构都是特定的。